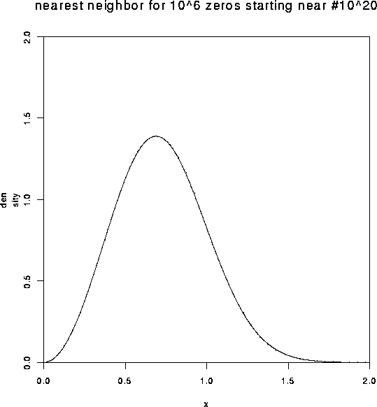
Graph 3

Data in ASCII format